网上信托

家庭服务信托
万 家 灯 火
家 庭 服 务 信 托
关 | 爱 | 备 | 至 暖 | 心 | 相 | 伴
交银国信 · 守护家 · 延续爱
家 | 庭 | 服 | 务 | 信 | 托
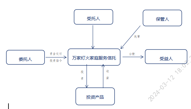
服 务 模 式
· 家的光与爱交织在一起,温暖而耀眼,点亮内心,让梦想在其中发芽绽放
家庭服务信托系资产服务信托项下的财富管理服务信托。由信托公司作为受托人,接受您的委托,以提供风险隔离、财富保护和传承等服务。
家 | 庭 | 服 | 务 | 信 | 托
功 能 与 特 点
·每每从不可知的旅途中归航,总有一盏家的灯火,在黑夜中等待我们
风险隔离 信托财产具有独立性。独立于委托人及受益人的个人财产,又独立于信托公司的固有财产,实现资产的风险隔离。
财富传承 信托分配具有灵活性。可指定受益人按照约定享有受益权,实现财富的定向有序传承。
家庭关爱 信托受益人具有多样性。除了子女、孙辈外,也可是配偶、父母,为其提供经济支持、生活保障。
投资管理 信托财产配置具有多元性。秉承长期投资理念,提供跨市场、跨维度资产配置方案,力求财富的保值增值。
项 | 目 | 要 | 素
委托人:拥有完全民事行为能力的中国国籍(含港澳台居民)自然人
受益人:委托人本人及其近亲属(限中国国籍(含港澳台居民))
项目期限:5年
项目规模:不低于100万元
信托财产追加:10万元起,1万元递增
投资管理模式:委托人指令型/全权委托型
分配方案(可灵活选择):指令分配/定额分配
关 | 于 | 我 | 们
交 心 与 共 一 生 相 伴
交通银行控股子公司,全国首家银行系背景的信托公司
信托业协会行业评级中连续八年被评为A级(行业最高级)
2016-2018、2020、2021、2022“诚信托”评选获“卓越信托公司奖”
2016-2021年在《证券时报》优秀信托公司评选中连续六年荣获“优秀风控信托公司奖”
2022年荣获《银行家》杂志“十佳家族信托管理创新奖”
声明:本文仅作为万家灯火家庭服务信托宣传材料,部分服务功能可能尚未开通,不作为具体产品推介,不作为任何有约束力的法律文件。本文内容仅供参考,并不构成任何投资建议。交银国信并未对本文内容的完整性和精确性做出任何明示或暗示的承诺或保证。信托投资有风险,在进行信托产品投资前应仔细阅读和理解信托合同、信托计划说明书、风险声明书等的相关法律文件。
中国上海市浦东新区陆家嘴环路333号金砖大厦25-27楼
200120
021-32169666-家族财富管理部
www.pho20i.com